
Microsoftは5月19日(現地時間)、Windows Subsystem for Linux (WSL) のオープンソース化を発表しました。
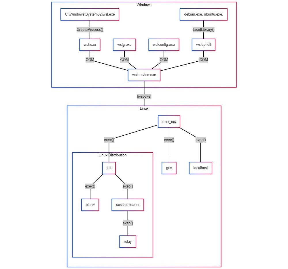
これは長年にわたる開発の成果で、WSLのコードがGitHub上で公開されれることにより、コミュニティが自由に利用・改良できるようになります。WSLのアーキテクチャには、Windows上で動作するコンポーネントと、WSL 2の仮想マシン内で動作するコンポーネントが含まれています。

WSLは2016年に発表され、当初はWindows上でLinuxのELFバイナリを実行するWSL 1として提供されました。しかし、より高い互換性を実現するため、2019年にWSL 2が発表されました。その後、WSLはコミュニティの支援のもとで急速に進化し、GPUサポートやGUIアプリの対応、systemdのサポートなどの機能が追加されています。
MicrosoftはWSLの開発を加速させるために、2021年にWSLをWindows OSから分離し、独立したパッケージとして提供を開始。2022年にはWSL 1.0.0がリリースされ、Windows 10にも対応しました。最近ではWSL 2.0.0でネットワーク機能の強化やファイアウォール対応が追加され、最新バージョンであるWSL 2.5.7が公開されています。
WSLのコミュニティは、長年にわたってバグの修正や新機能の提案に積極的に貢献しており、Microsoftはオープンソース化によってコミュニティとの連携をさらに深めることを目指しています。WSLのソースコードはGitHubのMicrosoft/WSLリポジトリで公開されており、開発に参加することもできます。
